As a KiCad practice exercise and for a better understanding of modules I use in my projects, I wanted to trace through circuitry of this voltage step-down converter (a.k.a. buck converter) module. Unfortunately, it packed its components too tightly for me to easily see copper traces on this circuit board.

Then I figured out I could light up the circuit board substrate from the side, making all opaque copper traces clearly visible.

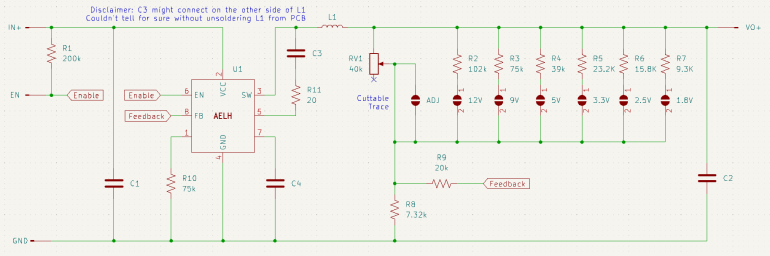
Now I could trace through all the paths, taking notes as I went.

I learned a new lesson about markings on surface-mount resistors. When the third character is a letter, it is an EIA-96 code and I need a decoder like this one on DigiKey to decipher their nominal resistance.

There’s no room for component labels on this tightly-packed module, so I assigned my own.
And here’s the KiCad schematic I generated from my tracing notes. Aside from the row of voltage pre-select resistors, it is superficially similar to the MP1584 module which is no surprise given they serve the same purpose. The most curious difference for me is the lack of a diode in this module. I had thought that was a required part of voltage conversion. Either I misunderstand or an equivalent is built in to this unidentified AELH chip.
Another surprise was the potentiometer only go up to 40k Ohms. Judging by the row of pre-select resistors, this implied the potentiometer is only be good for up to a little over 5V. If we want to go any higher, we’d need to use the pre-populated resistors for 9V or 12V, or figure out something on our own.
This KiCad learning project is publicly available on GitHub

AELH = MP2338GTL-P in SOT583 Package
LikeLike
Thanks for the pointer, but I haven’t been able to confirm this. The datasheet I consulted for MP2338GTL says the marking starts with BLP, with the fourth character a year code.
https://www.digikey.com/en/products/detail/monolithic-power-systems-inc/mp2338gtl-p/18088690
LikeLike
I have the problem that the device is shutting down by an input voltage over 18V. So be careful with the information 12-24V.
Was I just unlucky with my supplier, or is this just a normal behavior with this board?
LikeLike
Thanks for the warning! I admit I haven’t used this module with anything higher voltage than a 4S LiPo pack. (Fully charged = 16.8V) So I have no first hand experience at 18V.
LikeLike
I can confirm that mine also only works up to ~18V (which is how I ended up finding this page). It’s likely that the original design used a different chip that was designed for 24V+ and they are using a replacement chip with lower specs. From Amazon, the same seller has a pic with AELH and in another picture for the same part it uses DKAAE. Although it seems to be a buck converter IC, it’s not a drop-in replacement for the MP1584, at least not footprint-wise.
I would like to find who makes the AELH and/or DKAAE.
LikeLike